튜토리얼 링크 : https://www.youtube.com/watch?v=lCyQ717DuzQ
Blender MCP 연동해 Claude AI 3D 제작하기
최근 AI를 이용해 블렌더에서 작품을 제작하는 계정을 보고 너무 신기해서 해보고 싶었다.
3D 프로그램을 다루고 싶어 예술공학부에 지원했는데 막상 모델링 하는걸 좋아하지 않는다.
이번 기회로 다시 3D에 흥미가 생기길 바라며 튜토리얼을 따라 해보았다
처음이라 따라가기 바빴지만 후에 멋진 작품을 제작할 수 있으면 좋겠다.
목차
1. Claude AI desktop 설치하기
2. https://github.com/ahujasid/blender-mcp MCP 설치하기
2.0. 기본 패키지 설치하기
- 블렌더 : https://www.blender.org/download/
- node.js : https://nodejs.org/ko/download
- python : https://www.python.org/downloads/
Download Python
The official home of the Python Programming Language
www.python.org
3. Connect Claude AI
4. Claude에서 Blender 실행하기
5. MCP server 추가하기

1) 깃허브 코드 전체 다운로드

2) Blender 설치하기

3) Node.js 설치하기

4) uv package 설치하기
If you're on Mac, please install uv as
brew install uv
터미널에 위의 코드를 입력한다.

2.1 Blender Mcp Install
1) Download Zip 압축 풀기

2) 블렌더에 Blender-MCP 설치하기
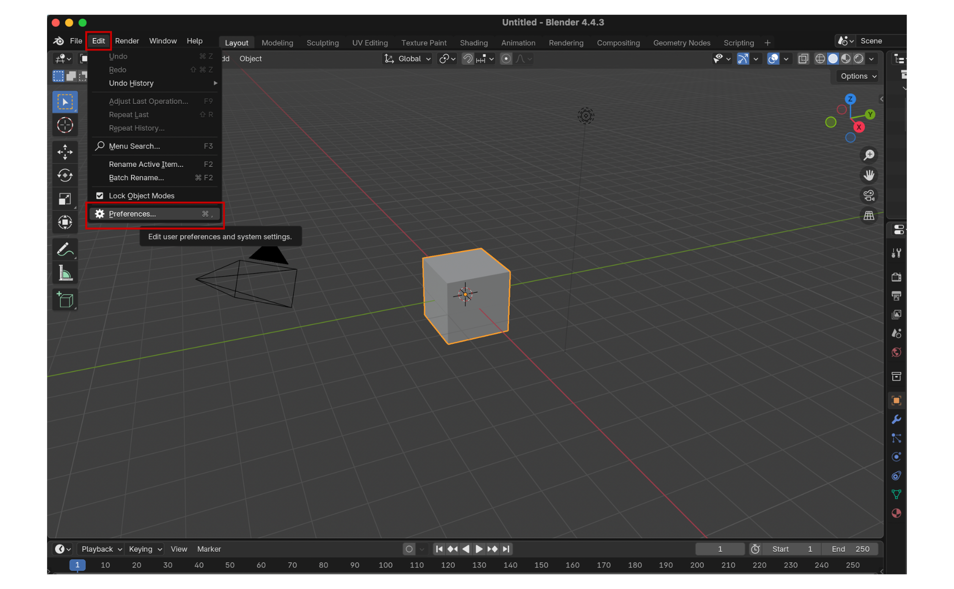
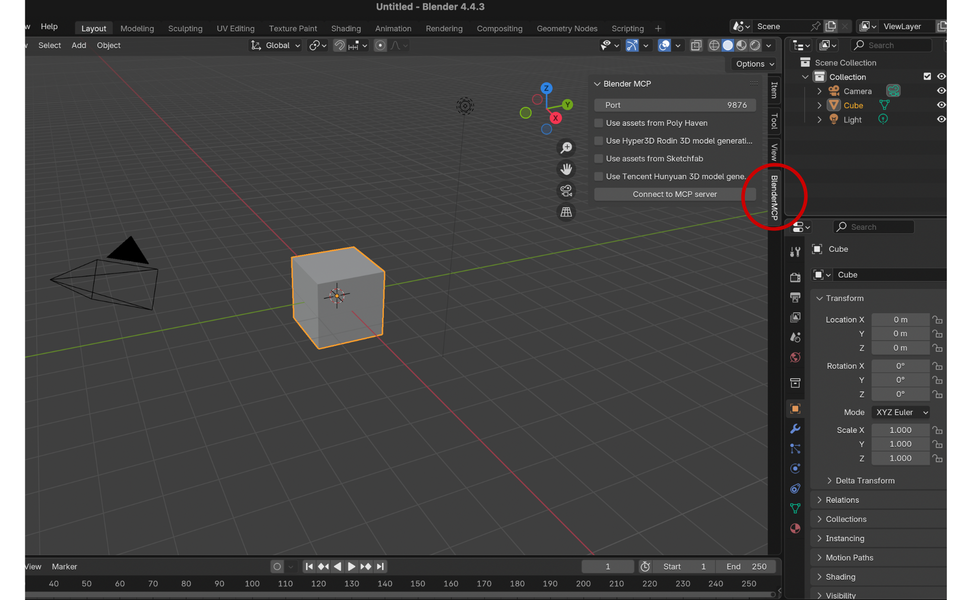
a. [Blender] Edit - Preference

b. [Blender - Preference] Add-ons - 상단 박스에서 Install from Disk


c. 다운로드한 Zip - addon.py 설치




d. Connect to MCP server , 블렌더 세팅 완료하기

3. Connect Claude AI
3.1 Claude Desktop 설치하기

3.2 Claude 앱 열기 - Claude - 설정


3.3 설정 - 개발자 - 구성편집

3.3 구성편집

구상편집을 눌렀을 때 자동으로 위의 화면이 뜨게 된다. 만약 뜨지 않았다면
앞서 다운로드한 Blender-MCP git-hub Download Zip 압축해제한 파일을 찾아
claude_desktop_config.json 찾으면 된다!
3.4 claude_desktop_config.json - 다음으로 열기 - 텍스트 편집기

claude_desktop_config.json 파일 클릭해서 여는 것이 아니라 '우클릭' 한다.
다음으로 열기 -> 텍스트 편집기로 파일을 연다.
3.4 텍스트 편집기 파일 내용 수정하기

{
"mcpServers": {
"blender": {
"command": "uvx",
"args": [
"blender-mcp"
]
}
}
}
텍스트 편집기로 연 claude_desktop_config.json 속 코드를 위의 코드로 변경한다 ( 복붙 하기 - 저장하기 )


3.5 Claude - 설정 - 설치 확인하기

running 이 뜨면 잘 작동된다는 의미이다
4. Claude에서 Blender 실행하기
4.1 Blender를 실행한다.

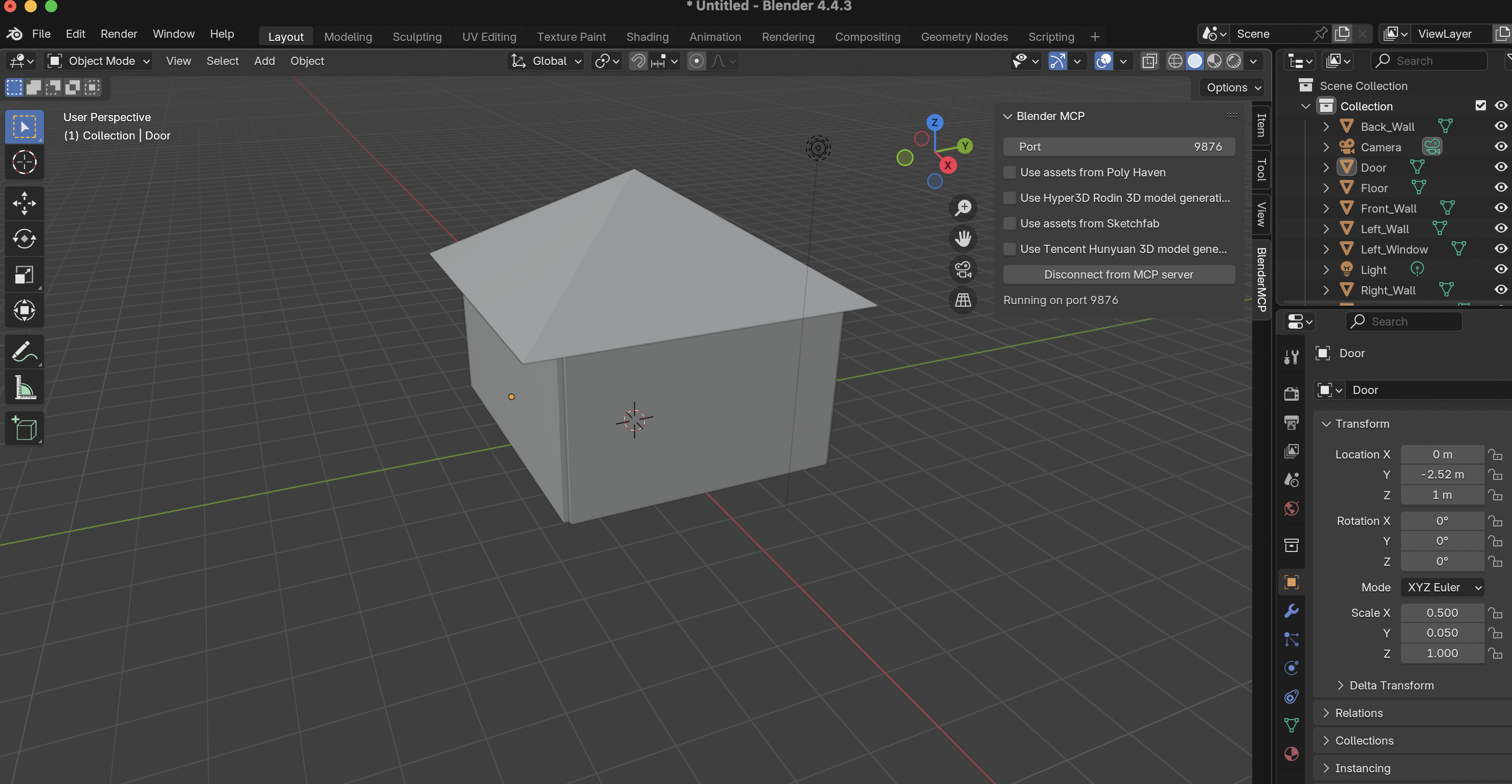
4.2 Claude 채팅에서 "Creat a 3D house within blender" 입력한다


프롬프트를 입력하면 claude 가 알아서 단계를 기획하고 블렌더 내에서 모델링을 해준다...!! 헉
- 블렌더 실행 -> connect MCP -> claude -> 프롬프트 입력 단계를 거쳐야 정상적으로 작동한다
5. MCP server 추가하기
Claude - 설정 - 개발자 - 구성편집

claude_desktop_config.json를 텍스트 편집기로 연다
{
"mcpServers": {
"filesystem": {
"command": "npx",
"args": [
"-y",
"@modelcontextprotocol/server-filesystem",
"/Users/username/Desktop",
"/Users/username/Downloads"
]
}
}
}
위 프롬프트를 추가한다

- 블렌더 실행 -> connect MCP -> claude -> 프롬프트 입력 단계를 거친다
Example 2 prompt : Create a SwiftUI tutorial about colors and create a. md file in Downloads.



처음 해보는데 아주 신기하다. 간단한 걸 요구해서 그런가 블렌더 화면에서는 잘 만든 작품은 아니었다.
그래서 만들어 보고 싶었던 캐릭터를 제작해보려고 한다


꼭 한 번 뉴진스 파워퍼프걸 모델링을 제작해보고 싶었다! New Jeans MV 도 재밌게 봐서 첫 번째 이미지를 제작해보고 싶다.
근데 HowSweet 의상을 입은 3D 모델링으로 제작해 보고 싶다는 생각으로 1년 전에 기획을 했었다.
그 기획을 이번에 도전해보려 한다!!


시험 삼아 파워퍼프걸 - 해린 캐릭터를 제작해 보았다

갈 길이 한참 남았다